保健センター・医務室
皆さんの健康を維持増進し、心身共に健康な学生生活を過ごして頂く事を目的に保健センター(清光会館1階)、医務室(東京紀尾井町キャンパス)を設けてありますので、必要に応じて利用してください。
保健センターからのお知らせ
定期健康診断について
学校保健安全法に基づいた健康診断(X線検査、内科検診、尿検査、身体測定)を実施しています。
健康診断の結果、精密検査が必要な場合は、後日連絡します。この検査を受けないとスポーツ科学、プールの入泳許可、健康診断証明書の発行ができませんので、必ず受診してください。
もし受けられなかったときは、病院等で受診のうえ、健康診断証明書を保健センターに提出してください。
健康診断の結果、精密検査が必要な場合は、後日連絡します。この検査を受けないとスポーツ科学、プールの入泳許可、健康診断証明書の発行ができませんので、必ず受診してください。
もし受けられなかったときは、病院等で受診のうえ、健康診断証明書を保健センターに提出してください。
2026年度定期健康診断のお知らせ(2026年2月24日更新)
2026年度定期健康診断の日程をお知らせいたします。
≪坂戸キャンパス・在学生≫
2026年4月1日(水)~2026年4月3日(金)
≪坂戸キャンパス・新入生≫
2026年4月10日(金)~2026年4月11日(土)
≪紀尾井町キャンパス・在学生≫
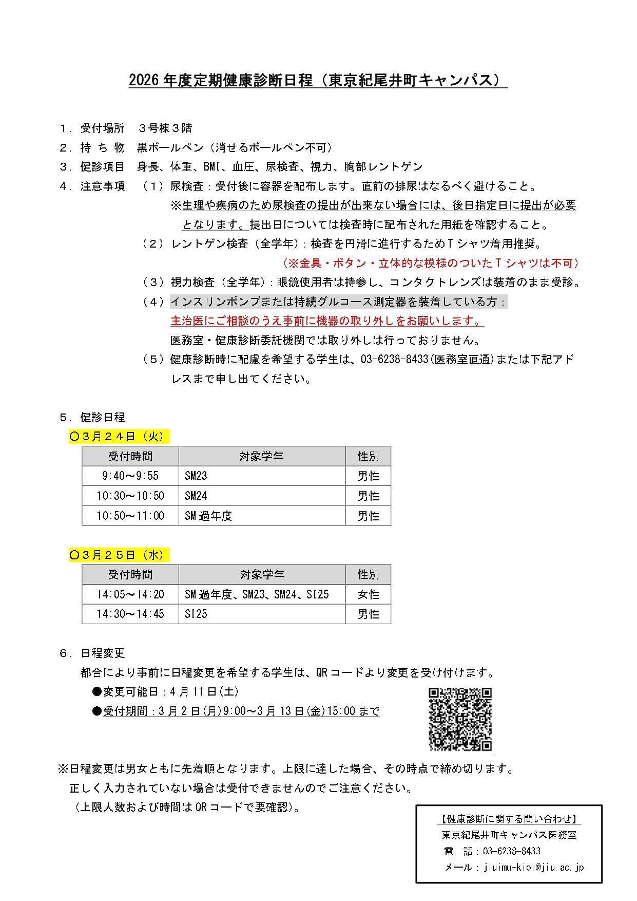
2026年3月24日(火)・2026年3月25日(水)
≪紀尾井町キャンパス・新入生≫
2026年4月11日(土)
※在籍学部学科により受診日時が異なります。
在学生のみなさんは必ず日程表および下欄の注意事項をご確認ください。
2026年度定期健康診断の日程をお知らせいたします。
≪坂戸キャンパス・在学生≫
2026年4月1日(水)~2026年4月3日(金)
≪坂戸キャンパス・新入生≫
2026年4月10日(金)~2026年4月11日(土)
≪紀尾井町キャンパス・在学生≫
2026年3月24日(火)・2026年3月25日(水)
≪紀尾井町キャンパス・新入生≫
2026年4月11日(土)
※在籍学部学科により受診日時が異なります。
在学生のみなさんは必ず日程表および下欄の注意事項をご確認ください。
【坂戸キャンパス】在学生健康診断

【紀尾井町キャンパス】在学生健康診断

保健センター TEL:049-271-7725
学生サービス課 TEL:049-271-7724
(月~金:9:00~17:25 土・日曜・祝日・休校日を除く)
学生サービス課 TEL:049-271-7724
(月~金:9:00~17:25 土・日曜・祝日・休校日を除く)
【坂戸キャンパス】新入生健康診断

【紀尾井町キャンパス】新入生健康診断

応急処置
怪我あるいは、急病時には、応急処置・病院等の連絡を行います。
ベットで休養することも可能です。必要に応じて専門の医療機関を紹介しています。
【坂戸キャンパス】開室日時:月~金 9時00分~17時00分 ※時期により18時30分まで
【紀尾井町キャンパス】月~金曜日 8時45分~17時15分(1号棟)8時45分~17時15分(3号棟)
夜間(授業開講時) 17時15分~19時00分(3号棟 大学院生対象)
ベットで休養することも可能です。必要に応じて専門の医療機関を紹介しています。
【坂戸キャンパス】開室日時:月~金 9時00分~17時00分 ※時期により18時30分まで
【紀尾井町キャンパス】月~金曜日 8時45分~17時15分(1号棟)8時45分~17時15分(3号棟)
夜間(授業開講時) 17時15分~19時00分(3号棟 大学院生対象)
医師による相談
| 担当医 | 曜日 | 時間 | |
|---|---|---|---|
| 内科医 | 関根 勝 | 水曜日 | 13時00分~14時00分 |
| 神経科・心療内科医 | 依田 裕生 | 第3木曜日 | 13時00分~17時00分 |
医療費補助
授業中、課外活動中及び通学途中などで怪我をしたときは、傷害保険金を受けることができます。詳細は父母後援会(清光会館1階)へ問い合わせてください。
遠隔地被保険者証
医療機関を利用する時、保険証が必要となりますので、自宅通学者以外は在学証明書(学生サービス課で発行)を自宅に送り、遠隔地被保険者証の発行を受け、常に携帯してください。
保健センターだより
最新号
2025年度保健センターだより
2024年度保健センターだより
2023年度保健センターだより
2022年度保健センターだより
2021年度保健センターだより
2020年度保健センターだより
2019年度保健センターだより
PDFファイルをご覧になるためには、AdobeReader® が必要です。パソコンにインストールされていない方は右のアイコンをクリックしてダウンロードしてください。


















